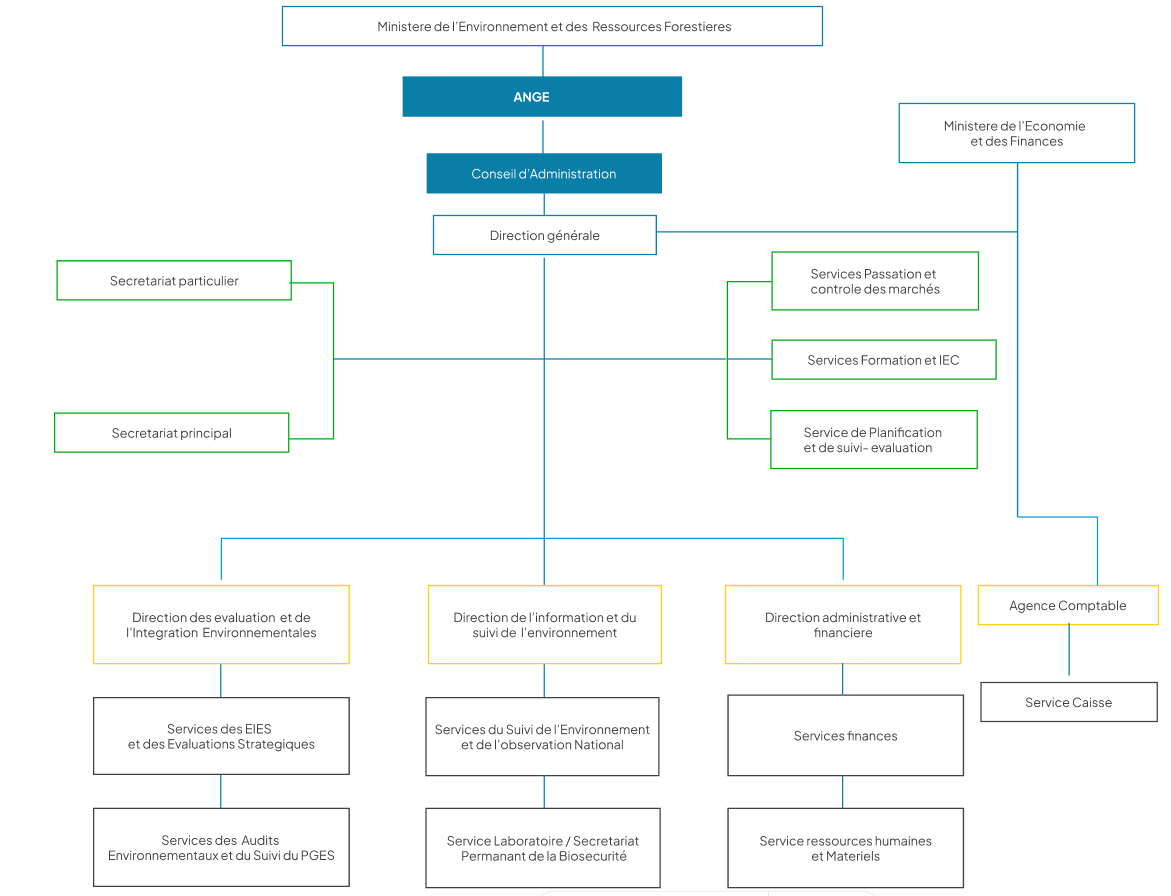
Organisation
Conseil d'administration
Le conseil d'administration est composé de neuf (0-9) membres et d'un représentant des partenaires au développement à titre d'observateur. Le conseil d'administration est composé comme suit :
Un représentant du ministre chargé de l'environnement, président;
Un représentant du ministre chargé de l’aménagement du territoire
Le directeur général du fond national pour l’environnement;
Le secrétaire permanent de la commission nationale du développement durable;
Un représentant du ministre chargé des finances;
Un représentant du conseil national du patronat;
Un représentant des collectivités territoriales;
Un représentant des partenaires en développement a titre observateur;
Roles
Attributions du conseil d'administration
Les membres du conseil d'administration sont nommés pour une période de trois (3) ans renouvelables une seule fois sur proposition de l'autorité de tutelle de l'agence. Le conseil d'administration est présidé par le ministre chargé de l'environnement. Le conseil d'administration est l'organe d'orientation, de surveillance et d'administration de l'agence. Le conseil d'administration est chargé de :
Recruter le directeur général de l'agence sur concours et de le révoquer;
Définir l'orientation générale des activités de l'agence;
Adopter l'organigramme et le manuel de procédure de l'agence;
Voter chaque année le budget prévisionnel de l'agence;
Approuver les emprunts à contracter par l'agence;
Adopter les plans, programmes de travail et leurs budgets annuels ou pluriannuels et veiller à leur exécution;
Adopter les rapports d'activités et d'exécution des programmes et projets ainsi que les états financiers de l'agence;
Fixer le statut, le régime du personnel de l'agence ainsi que la grille des rémunérations;
Approuver les acquisitions, aliénations et échanges de biens immobiliers;
Approuver les conventions de maîtrise d'ouvrage déléguée.
Copyright © 2024 ANGE. Tous droits réservés. Développé par NEO START TECHNOLOGY


